Enrique's life engineering

Enrique's life engineering

Home
Cultivating a product mindset
Why engineers make better decisions when they think like product builders. A guide for engineers evolving from code-first to problem-first thinking.
Jan 19 • Enrique Alcantara

December 2025

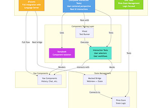
My AI year in review: Favorite use cases as a software developer in 2025
How agentic AI tools revolutionized my workflow, from generating diagrams to confidently contributing to unfamiliar tech stacks, prototyping projects…
Dec 28, 2025 • Enrique Alcantara

April 2025

About trust and how to build it
Navigating the Balance Between Personal Agency and Connection in Relationships
Apr 29, 2025 • Enrique Alcantara
© 2026 Enrique Alcantara · Privacy ∙ Terms ∙ Collection notice
Start your SubstackGet the app
Substack is the home for great culture